Dojo Framework Guide: Building Turn-Based Roguelike Dungeon Crawlers Like Maze of Gains On-Chain
In the evolving landscape of on-chain gaming, turn-based roguelike dungeon crawlers stand out for their replayability and strategic depth, perfectly suited to blockchain’s deterministic nature. Games like Maze of Gains demonstrate how these classics can thrive fully on-chain, with every move, loot drop, and boss fight executed via smart contracts. Dojo, the powerhouse framework on Starknet, makes building such experiences straightforward, empowering developers to craft on-chain dungeon crawlers that players truly own. This guide dives into leveraging Dojo for your own Starknet Maze of Gains clone, blending ECS architecture with Cairo for scalable, verifiable gameplay.

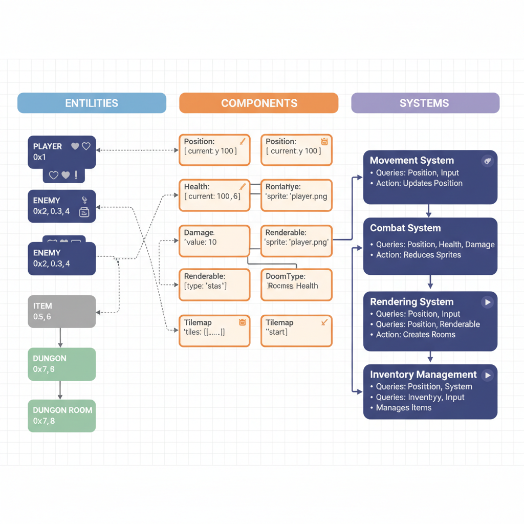
Dojo’s appeal lies in its simplicity for complex games. Traditional roguelikes demand procedural generation, permadeath, and turn resolution, mechanics that shine under Dojo’s Entity-Component-System (ECS) model. Entities represent game objects like heroes or traps; components hold data such as health or position; systems process logic like combat turns. This separation ensures composability, letting you remix mechanics across games without bloated contracts. I’ve seen portfolios benefit from exposure to these tokens, as on-chain roguelikes drive sustained engagement and token utility.
Dojo’s Core Toolchain: Katana, Torii, and Sozo
At Dojo’s heart are three pillars that streamline development. Katana acts as your local Starknet node, delivering lightning-fast testing without mainnet gas costs. Spin it up to simulate thousands of turns in seconds, ideal for iterating on dungeon layouts. Torii, the indexing engine, bridges on-chain state to clients via GraphQL and gRPC, enabling smooth real-time updates for browser-based crawlers. No more polling blocks; your UI reacts instantly to player moves.
Then there’s Sozo, the CLI wizard for project scaffolding, builds, and deployments. Run sozo init my-roguelike, and you’re set with a world contract ready for models and systems. This toolchain turns dojo roguelike tutorial concepts into deployable code fast, as proven in projects like zKnight, a full on-chain turn-based game.
Step 1: Define Models for Your Dungeon World
Start by modeling the essentials of a build turn-based game dojo setup. In your models. cairo, declare components for core entities. A Player might have Position (x, y, floor), Health (current, max), and Inventory (array of item IDs). Enemies get ThreatLevel and AIState for roguelike surprises.
Dungeons themselves? Use Tile components with states like Empty, Wall, Treasure, or MonsterSpawn. Link them via a Grid entity spanning 20×20 rooms, procedurally filled on initialization. Permissions ensure only the game system mutates tiles, while players query freely. This structure supports mud dojo on-chain roguelike features like persistent worlds across sessions.
Pro tip: Keep components lean; Dojo’s ECS optimizes storage. A single entity can compose Position and CombatStats for versatile foes, reducing contract size and fees. Test locally with Katana to validate model integrity before deployment.
Implementing Turn-Based Systems: Movement and Combat
Systems bring models to life. Craft a Movement system that validates player inputs against dungeon tiles, updating positions atomically. For combat, a Resolution system processes attacks in sequence: calculate damage from Strength vs Defense, apply effects, then emit events for Torii indexing.
In a roguelike, turns demand fairness; Dojo’s provable execution prevents exploits, as every hash of randomness or loot table is verifiable. Integrate a simple RNG contract for item drops, ensuring true ownership of rare finds. zKnight exemplifies this, with its chess-like turns fully on-chain.
Configure your world contract next, registering models and granting executor permissions to systems. Deploy via Sozo, and watch your crawler come alive on Starknet Sepolia for testing.
With your core systems in place, permissions become the gatekeeper for a secure on-chain dungeon crawler dojo. In Dojo’s world configuration, assign executor roles judiciously: the movement system calls position updates, combat handles health deductions, but players sign only their intended actions. This setup mirrors Maze of Gains, where permadeath feels permanent because only verified turns alter state, fostering trust in every descent into the dungeon depths.
Step 2: Configure Permissions and Deploy Your World
Permissions in Dojo prevent chaos in shared worlds. Use the world. config to map systems as executors for specific models. For instance, grant the loot system access to inventory components, while read-only queries let clients fetch dungeon maps without gas. Deploy with sozo deploy, targeting Starknet Sepolia first. Katana’s local runs catch permission errors early, saving you from failed transactions. Once live, your starknet maze of gains clone persists eternally, with entity IDs as NFTs for player heroes if you extend it that way.
Real-world proof? zKnight delivers chess-inspired turns entirely on-chain, proving Dojo handles roguelike pacing without off-chain crutches. Developers rave about this modularity; one tweak to combat ripples across all enemies without redeploying the world.
Building the Client: Torii-Powered UI for Seamless Play
Deployment is half the battle; the client brings immersion. Torii indexes your world’s state, exposing it via GraphQL subscriptions. Query player positions, subscribe to turn events, and render a pixel-art dungeon in React or whatever stack suits. No Web3 wallet polling headaches, just fluid moves: player clicks north, client submits transaction, Torii updates the grid instantly.
For a roguelike like this, add fog-of-war by filtering tiles based on player vision radius, all client-side from indexed data. Procedural generation? Seed the dungeon at world init with a Cairo system, storing layouts as sparse entity maps to keep costs low. Players re-enter mid-run seamlessly, picking up where permadeath nearly claimed them.
Turn Resolution System (Cairo)
In Dojo’s architecture, systems written in Cairo handle core game logic like turn resolution. This ensures deterministic, on-chain execution for your roguelike. The following system processes player movement, updates positions, detects collisions, and computes combat damage using simple subtraction with saturation to prevent negative values.
#[dojo::system]
use super::models::{player, enemy, position, stats, Position, PlayerStats, EnemyStats};
#[derive(Copy, Drop, Serde)]
enum Direction {
North,
South,
East,
West,
}
#[derive(Copy, Drop, Serde)]
struct Action {
direction: Direction,
}
fn resolve_turn(ctx: Context, entity_id: u128, action: Action) {
let mut position: Position = get_mut!(ctx.world, (entity_id, position::ID), Position);
// Update position based on action
match action.direction {
Direction::North => { position.y += 1; },
Direction::South => { position.y -= 1; },
Direction::East => { position.x += 1; },
Direction::West => { position.x -= 1; },
};
set!(ctx.world, (entity_id, position::ID), position);
// Check for enemy collision at new position
let target_key = (position.x.into(), position.y.into());
let mut enemy_stats = match get!(ctx.world, target_key, EnemyStats) {
Option::Some(stats) => stats,
Option::None => { return; },
};
// Combat damage calculation
let player_stats: PlayerStats = get!(ctx.world, (entity_id, stats::ID), PlayerStats);
let damage = (player_stats.attack.saturating_sub(enemy_stats.defense)).into();
enemy_stats.health -= damage;
set!(ctx.world, target_key, enemy_stats);
if enemy_stats.health == 0 {
// Enemy defeated logic here
}
}
This example provides a solid, extensible foundation for turn-based mechanics. Experiment with more sophisticated damage formulas, add critical hits, or integrate status effects to enhance gameplay. You’re now equipped to build engaging dungeon crawlers on-chain!
I’ve advised funds holding tokens from Dojo games, and the edge comes from these composable worlds. Imagine mashing your crawler with trading mechanics; entities gain market components, loot becomes tradable assets. Dojo’s ECS makes such hybrids feasible, unlike rigid Solidity games.
Troubleshooting tip: If Torii lags, tweak its config for your entity volume, Katana helps benchmark. Scale to mainnet by phasing in systems, starting with core loop before fancy AI foes that evolve via on-chain learning.
Advanced Twists: Procedural Dungeons and Multiplayer Raids
Elevate beyond solo crawls. A DungeonGenerator system procedurally builds floors using noise algorithms in Cairo, hashing seeds for fairness. Multiplayer? Spawn raid entities where teams share turn order, resolved atomically to dodge race conditions. Maze of Gains nails this vibe, with gains-themed loot that ties into Starknet’s ecosystem.
Community momentum builds fast; check game jams for Dojo experiments pushing roguelike boundaries. As Starknet scales, expect deeper integrations like cross-game item portability.
Dojo lowers the bar for dojo roguelike tutorial seekers, turning solo devs into ecosystem builders. Prototype your crawler today, iterate with Katana, launch on Sepolia. The blockchain gaming surge rewards those crafting owned adventures, and your portfolio might thank you for the token upside. Dive in, generate that first dungeon, and own the depths.










